/ 電子化說明書 -“普拉瑪”臨時牙冠牙橋樹脂 - 最新消息 | 牙材、牙科器材、牙科材料供應商|商登貿易|台灣牙材推薦品牌
商登貿易-牙科器材供應商
  • 產品選單
  • 最新消息
  • 商品保固登錄
MENU
CLOSE
  • 產品選單
  • 最新消息
  • 商品保固登錄
買1送1 消毒藥水 新品上市
短效出清 BC Sealer 黏著劑 所有產品 韓國Vericom產品 根管器材 口腔保健
Wellroot
艾康高溫高壓消毒鍋
斯德瑞滅菌袋

電子化說明書 -“普拉瑪”臨時牙冠牙橋樹脂

  • 首頁
  • 最新消息
  • 最新消息
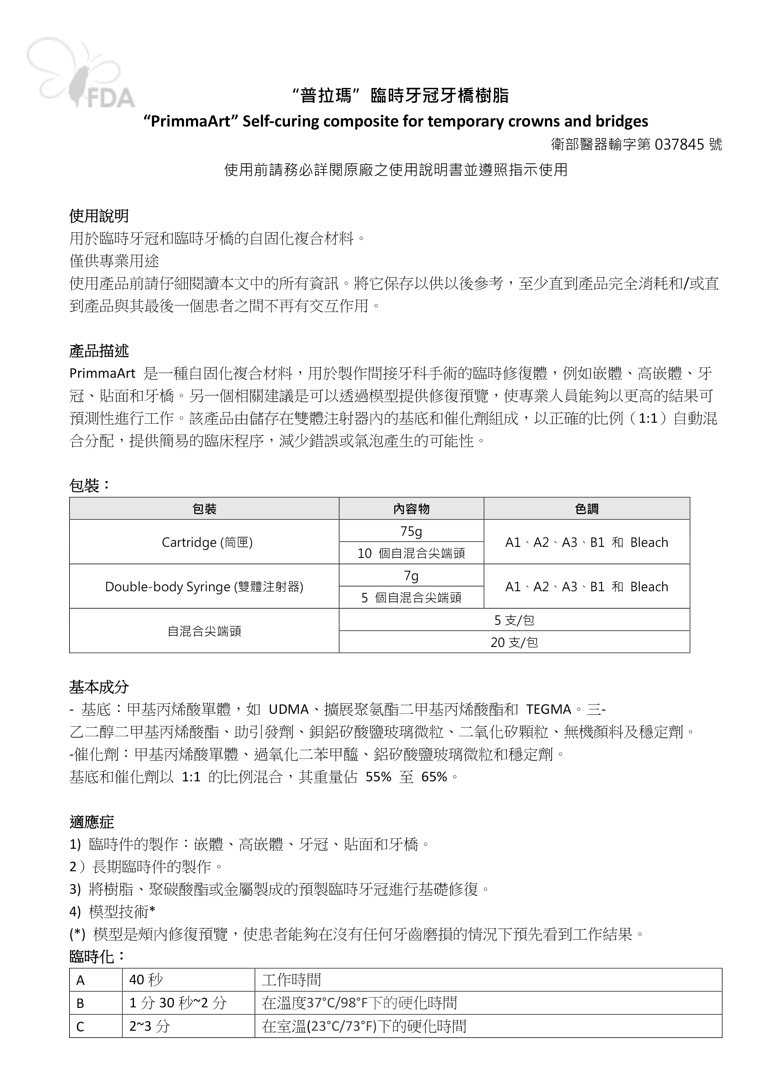
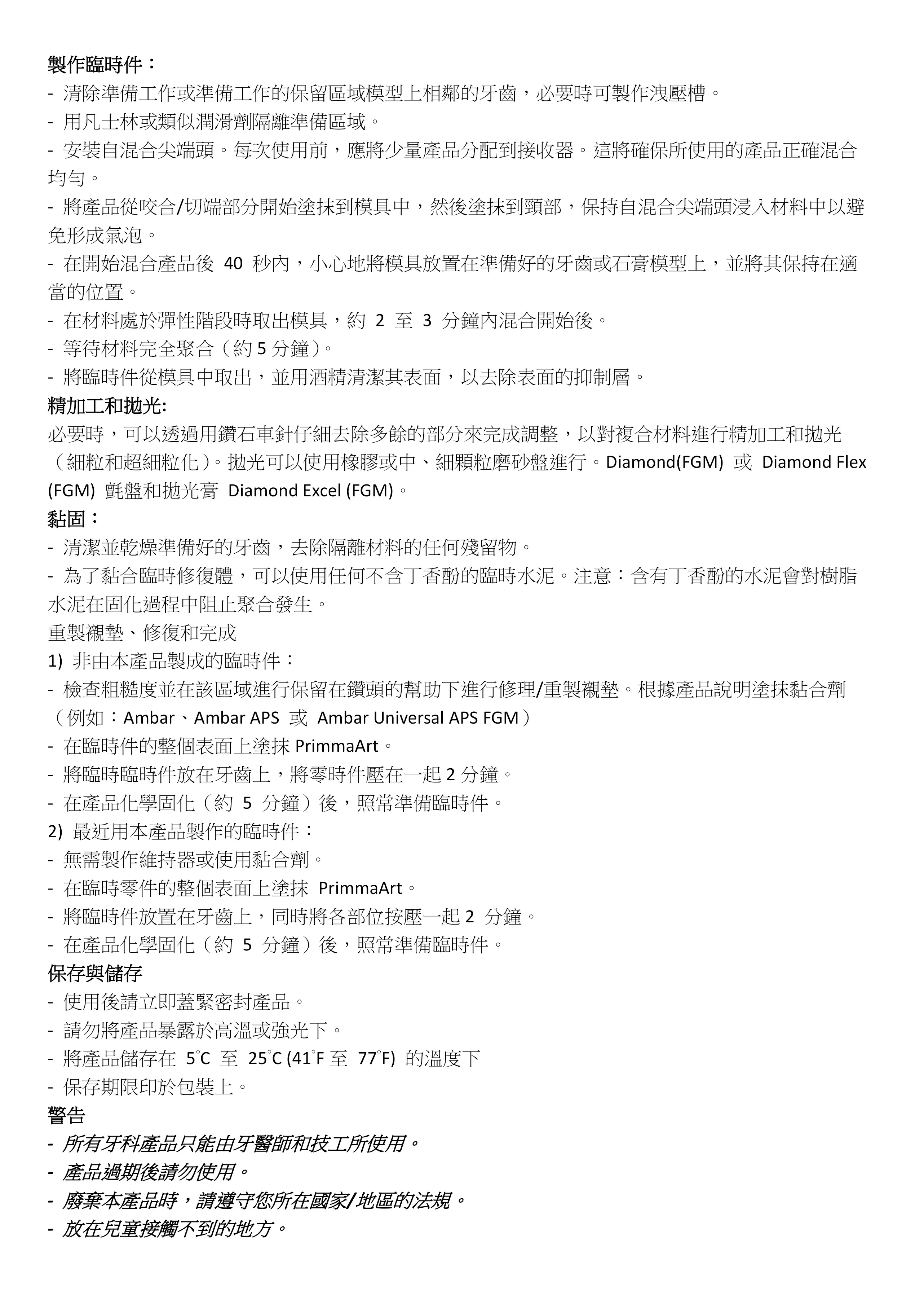
電子化說明書 -“普拉瑪”臨時牙冠牙橋樹脂 電子化說明書 -“普拉瑪”臨時牙冠牙橋樹脂 P1 電子化說明書 -“普拉瑪”臨時牙冠牙橋樹脂 P2 電子化說明書 -“普拉瑪”臨時牙冠牙橋樹脂 P3 電子化說明書 -“普拉瑪”臨時牙冠牙橋樹脂 P4

內容問題?歡迎聯繫我們

回上層

LINE
ID: sundent.co

FB
 

TEL
04-37023166

FAX
04-37023955

      ※ 消費者使用前應詳閱醫療器材說明書
商登貿易有限公司    403404台中市西區台灣大道二段186號13樓之1
TEL:04-37023166   FAX:04-37023955  LINE ID:sundent.co   免責聲明   使用條款
商登貿易有限公司    40354台中市西區台灣大道二段186號13樓之1
TEL:04-37023166   FAX:04-37023955  LINE ID:sundent.co   免責聲明